为深入贯彻国家“双碳”战略,落实创新人才培养要求,推动能源经济领域学术研究与实践创新融合,提升学生学术素养与创新能力,2026年4月1日,我院成功举办第十二届全国大学生能源经济学术创意大赛校内选拔赛。

本次校内赛采用线下评审答辩形式,共19支队伍踊跃参赛,各参赛团队聚焦能源转型、低碳发展、能源政策、碳核算、数智能源等热点方向,开展理论研究、实证分析与方案设计,提交了一批兼具学术性、创新性与应用价值的优质作品。评审专家组围绕选题价值、研究方法、逻辑严谨性、创新程度与实践意义等维度综合评定,全过程公平、公正、公开。
本次能源经济学术创意大赛校内赛的成功举办,不仅充分展示了学生的学术素养与创意能力,更厚植了学术研究与实践探索的良好氛围。大赛搭建了“以赛促学、以赛促研、以赛促创”的实践平台,有力推动了学科竞赛与人才培养深度融合。学院将以此次赛事为契机,持续强化创新型人才培养机制,引导学生关注能源经济前沿,深耕学术、勇于创新,为培育高素质复合型经管人才注入更强动能。
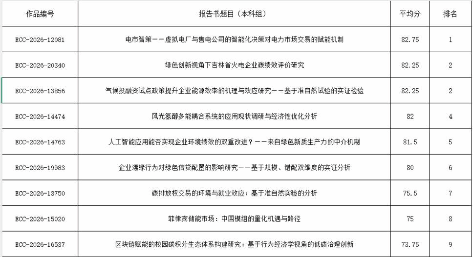
经评委评审,最终获奖成绩如下:


撰写人:胡健峰
初审:关京
复审:王昕
终审:梁巍